登录
注册
忘记密码
首页
登录
用户注册
通知公告
服务指南
新闻内容
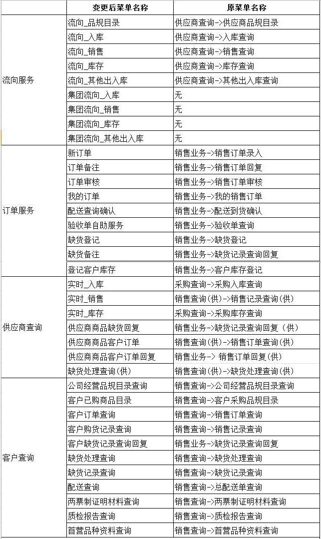
关于协同商务平台菜单名称变更的通知
2019-03-05 15:34:00
发布人:系统管理员
分享到
通知:
近日,河南省医药有限公司针对协同商务网站进行了系统升级,部分菜单名称有所变动,详情可查看下方表格。